PDF Manuals



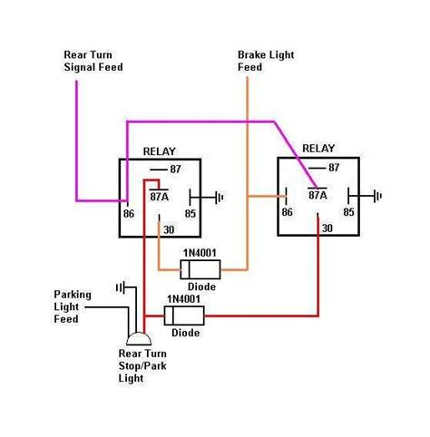
Turn Signal Brake Light Wiring Diagram

Turn Signal Brake Light Wiring Diagram

Turn Signal Brake Light Wiring Diagram (eBook Download) | At present you are looking with regard to an Turn Signal Brake Light Wiring Diagram example of which we provide here in some type of document formats like as PDF, Doc, Energy Point, and in addition images of which will make it easier for you to create an Turn Signal Brake Light Wiring Diagram yourself. For a clearer look, you may open a few examples below. All of the good examples about Turn Signal Brake Light Wiring Diagram on this web site, we get from many sources so you can create a better file of your own. When the search you obtain here does not match what you are seeking for, please utilize the search feature that we possess provided here. You are usually free to download anything that we provide right here, investment decision you won't cost you typically the slightest.

DOWNLOAD