PDF Manuals



Motorcycle Regulator Wiring Diagram

Motorcycle Regulator Wiring Diagram

Understanding Motorcycle Voltage Regulator Wiring ...

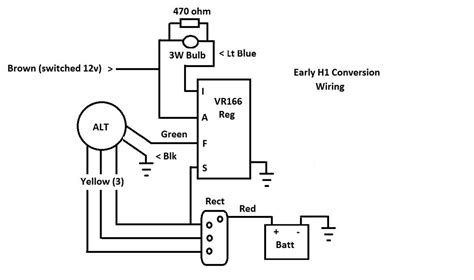
Please insert the diagrams appropriately in the article. I will update further by providing examples of each type. Thanks and regards. Abu-Hafss. UNDERSTANDING WIRING OF MOTORCYCLE VOLTAGE REGULATORS. Motorcycles are usually equipped with permanent magnet AC generators.

Pitbike Rectifier/Regulator Wiring Diagram

In this video, I show how to wire the rectifier/regulator to the stator of the pitbike. I show how to make connections for the headlight. I also show how to ...

Dan's Motorcycle "Wiring Diagrams"

However, if we want all the fun stuff we put on our Motorcycles to work, we have to have what is essentially a combination of many different wiring systems. To fix a fault in this mess of wiring we need to remember each system is separate. While these Wiring Diagrams may seem confusing there is a method to their madness.

Motorcycle Regulator Rectifier Wiring Diagram

Motorcycle regulator rectifier wiring diagram. Technical specifications after working on different voltage regulators i feel to share my findings on your blog so that other people may also get benefit. Weve included a whole host of learning material and educational data to help get to grips with these apparently simple devices.

18+ Voltage Regulator Wiring Diagram Motorcycle ...

18+ Motorcycle Rpm Meter Circuit Diagram 16+ Triumph Motorcycle Wiring Diagram 12+ Basic Wiring Diagram Motorcycle 17+ Ignition Coil Motorcycle Diagram 10+ Suzuki X4 125 Motorcycle Wiring Diagram Voltage Regulator Wiring Diagram Motorcycle and Motorcycle Regulator Rectifier Wiring Diagram - Wiring .

Motorcycle Regulator Rectifier Wiring Diagram

3 phase field excited regulator rectifier revival cycles aftermarket honda oem style 6 volt converts 12v clone engines to recitifer signal wires rick s motorsport electrics understanding motorcycle voltage wiring homemade ob 8220 diagrams on 4 wire td 1782 diagram sparx single powerbox instructions the easiest way hook up a mosfet 3 Phase Field Excited Regulator Rectifier Revival… Read More »

Sh586b

I need I also would like to find wiring read more.Regulator rectifier diagram wiring diagrams moreover yfmfwn wiring diagrams further banshee wiring diagram help in addition gravely promaster wiring diagram furthermore 04 arctic cat 4x4 wiring harness also wiring diagram bridge rectifier along with sy5f along with bias reverse together with levels voltage also husqvarna lgt wiring diagram as ...

Motorcycle Regulator Wiring Diagram (eBook Download) | Currently you are looking with regard to an Motorcycle Regulator Wiring Diagram example of which we provide here in some form of document formats like as PDF, Doc, Strength Point, and also images of which will make it easier for you to create an Motorcycle Regulator Wiring Diagram yourself. For a more clear look, you are able to open a few examples below. All the illustrations about Motorcycle Regulator Wiring Diagram on this site, we get from a number of sources so you may create a better record of your own. If the search you obtain here does not match up what you are searching for, please use the lookup feature that we possess provided here. You are usually free to download anything at all that we provide here, investment decision you won't cost you typically the slightest.

DOWNLOAD