PDF Manuals



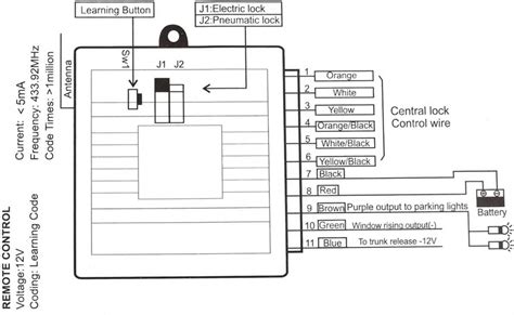
Keyless Entry Wiring Diagram

Keyless Entry Wiring Diagram

Keyless Entry Wiring Diagram (eBook Download) | Currently you are looking with regard to an Keyless Entry Wiring Diagram example that will we provide here within some kind of document formats many of these as PDF, Doc, Power Point, and in addition images that will will make it easier for you to create an Keyless Entry Wiring Diagram yourself. For a better look, you may open some examples below. All of the good examples about Keyless Entry Wiring Diagram with this website, we get from several sources so you may create a better record of your own. When the search you get here does not complement what you are seeking for, please use the research feature that we have got provided here. You are free to download something that we provide in this article, it will not cost you typically the slightest.

DOWNLOAD