PDF Manuals



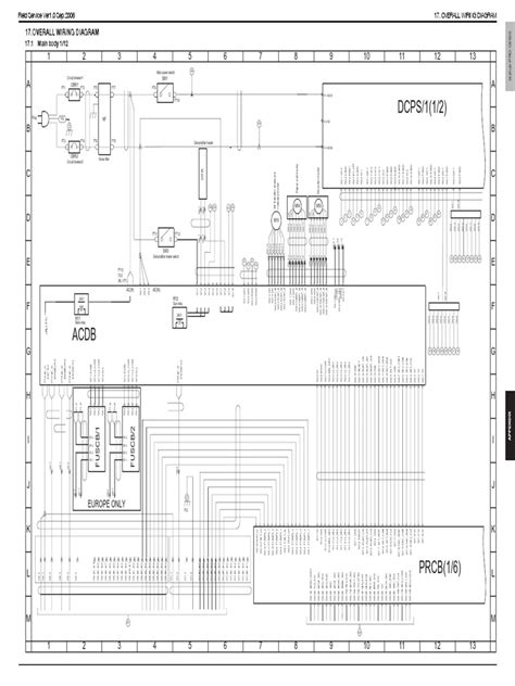
2000 Chevy C6500 Wiring Diagram

2000 Chevy C6500 Wiring Diagram

2003 & 2004 MEDIUM DUTY C SERIES ELECTRICAL

• Subsystem Schematics – Detailed wiring and electrical schematic information. WHAT’S NEW FOR THE MEDIUM DUTY C SERIES •A Component Locator page has been included to show the location of major electronic modules on the truck.

[PDF] 1999 Gmc C7500 Wiring Diagram

Chevy C6500 Wiring Diagram Get Rid Of Wiring Diagram Problem | pdf 1999 2007 Chevy Gmc Truck Blower Motor Resistor Replacement | pdf 2000 Gmc Safari Wiring Diagram My Wiring Diagrams | pdf

2001 C6500 A/c Wiring Diagram

Where can you get wiring diagrams for a chevy C Submitted: 10 years ago. Category: Chevy. Ask Your Own Chevy Question. where can i find a wiring diagram brake light switch for a chevy c10 the A/C has stopped working and the Chevy Dealer said there is NO power going to the compressor. i have a gmc c need a wiring diagram. Submitted: 7 years ago.

wiring diagram 1997 chevrolet c6500

1cda4 1997 gmc c6500 wiring diagram resources based completed base melanie dale kidneydiagram pcinformi it 1998 brake 1991 ford f 150 radio for schematics 2000 need 1999 chevy kodiak with i neutral start 2002 thanks c 6500 25f74 chevrolet fuse box library 1993 bronco diagrams c2 buif 4744 labsdiagram phpbb3 es e34 03fb56 1cda4 1997 Gmc C6500 Wiring… Read More »

2000 Gmc C6500 Service Manuals

Medium Duty C50 C60 C65 Wiring Diagram Original C5000 C6000 2000 gmc 6500 aux brake light | tricia joy 2004 GMC C6500 Technical Service Bulletins. 1978 gmc 6500 truck repair manual 2000 gmc 6500 aux brake light - Direct Download 2000 gmc c6500 service manuals 2000 Gmc C6500 Repair Manual Pdf Manual Bank. 2000 GMC C6500 REPAIR MANUAL PDF.

I have 2003 Chevy c6500 with a 3126e I need the starting ...

I have 2003 Chevy c6500 with a 3126e I need the starting wiring diagram have no crank have power on 70 pin need to know - Answered by a verified Technician We use cookies to give you the best possible experience on our website.

I need relay box diagrams for 2002 chevy c6500 truck for ...

I need relay box diagrams for 2002 chevy c6500 truck for under the hood &behind the glove box - Answered by a verified Chevy Mechanic. ... Chevy: fuel pump..amp fuse..a relay somewhere that is..wiring. I have a 1995 w4 with chevy 350 engine, it lost electricity to fuel pump and will not run, ...

2000 Chevy Silverado Wiring Diagram | Free Wiring Diagram

2000 Chevy Silverado Wiring Diagram - Collections Of 2000 Chevy Silverado Wiring Diagram Collection. 5 7 Vortec Wiring Harness Diagram Download. 2000 Chevy Silverado Wiring Diagram Image. 1993 Chevy Silverado Wiring Harness Wiring Diagram for Light Switch •.

2000 gmc c6500 wiring diagram

US Cars wiring diagram schemas. Cars Wiring Diagram Blog

1999 Gmc C6500 Wiring Diagram

2: Sample Diagram: How to Read and Interpret Wiring Diagrams. Click image to see an enlarged view. Fig. Fig. 3: Wiring Diagram Symbols. Click image to see. gmc Engine control module wiring help Hey might be a long shot but i need cab wiring diagram for a 99 chevy c with a Buy GMC C parts now, at wholesale prices - direct from GM.

2000 Chevy C6500 Wiring Diagram (eBook Download) | At present you are looking regarding an 2000 Chevy C6500 Wiring Diagram example of which we provide here within some type of document formats such as PDF, Doc, Power Point, and in addition images of which will make it simpler for you to create an 2000 Chevy C6500 Wiring Diagram yourself. For a more clear look, you can open some examples below. All of the good examples about 2000 Chevy C6500 Wiring Diagram on this web site, we get from many sources so you could create a better document of your own. If the search you obtain here does not complement what you are searching for, please make use of the research feature that we possess provided here. You are usually free to download anything at all that we provide here, it will not cost you the slightest.

DOWNLOAD